跨境电商系列讲座之“跨境电商项目运作流程及岗位工作内容”
发布时间:2022-09-30编辑:叶劲松
2022年9月25日下午,来自江苏海图信息科技有限公司的黄玉洁老师通过腾讯会议的方式开启了本学期第一次实践类讲座“跨境电商项目运作流程及岗位工作内容”。作为工具部运营经理,黄老师负责工具类产品线规划和产品运营以及部门内部管理工作,对高货值工具类产品及FBM、FBA的运营推广等经验丰富。本次演讲由51吃瓜网
韩明华老师主持,国际商务专硕及第二期跨境电商微专业的学生参加了此次讲座。
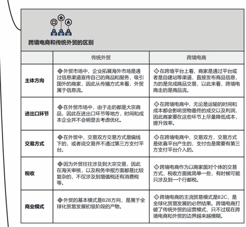
黄老师首先从跨境电商的基本流程、项目流程和岗位内容三方面,帮助参会的同学和老师更全面、更深刻地认识跨境电商。她讲到跨境电商是集互联网、外语、外贸、中国制造于一体的一个综合体,厂家、互联网、跨境物流、终端消费者是其主要组成要素。传统外贸市场中,企业通过信息渠道宣传自己的商品和服务,靠的是信息流的传播方式。而在跨境平台中,企业通过平台或自建站渠道直接发布商品信息,靠的是商品流的传播方式。需要经历选品、上架、销售、收款、发货、售后六个步骤。

在售前环节,企业需要完成产品开发、供应商确定、产品资料落实、产品生产及出运安排;在售中环节,需要借助大数据完成平台销售、利润管理、库存管理,以及营销推广;在售后部分,不仅需要提供常规的售后服务,还要对产品提出改进意见。以功能为中心制定产品开发计划,以最大的限度降低产品总成本,形成新产品开发的良性循环,积极鼓励创造性思维是在众多竞争对手中脱颖而出的秘诀。

接着,她提到跨境电商要求企业掌握从售前到售后的每个环节,因此对人才有着广泛的需求。跨境从业者应具有电商、国际物流、跨境营销、国际贸易实务等基础知识。例如,在跨国贸易中,对于不同消费者所在国家的文化、背景、消费习惯等,从业者需要有良好的行业基础知识储备和语言表达能力。此外,跨境电商对互联网和计算机技术也有着更高的标准,跨境从业者应具有扎实的计算机处理能力和网络技术能力。黄老师认为各个专业的人才都能在跨境电商领域中找到自己擅长的职位,鼓励同学们在校认真学好专业知识,打好基础。